
点击蓝字
关注我们
编者语
过去两周,我们对开源之夏活动中表现优异的开发者们进行了简单的采访,初步粗略地了解了一下他们的开发过程和心得体会。今天,我们将通过同学们的完整结项报告,深入了解项目的开发技术细节,希望能够帮助大家更好地了解 Apache 项目的最新进展。
接下来是关于Apache SeaTunnel支持Metalake开发这一项目的完整报告:
项目背景
目前,Apache SeaTunnel 的任务配置中,数据源的用户名和密码等敏感信息直接写死在任务脚本中,这种方式 存在以下问题:
安全隐患:敏感信息暴露在脚本中,易导致数据源信息泄漏。
维护困难: 数据源配置信息发生变更时,需手动修改所有相关任务脚本,效率低下且易出错。
为解决上述问题,本项目旨在通过集成Metalake,实现数据源信息的集中存储和管理。通过数据源 ID 映射机制,用户可方便地更新和管理数据源配置。本项目的目标是支持主流数据目录 Apache Gravitino,并通过预留接口,方便扩展支持其他第三方数据目录服务。
Apache Gravitino获取数据源配置信息的REST API示例见于:https://gravitino.apache.org/docs/0.9.0-incubating/api/rest/load-catalog
代码仓库见于: https://github.com/apache/seatunnel
完成Metalake配置信息适配
将Metalake配置信息配置在seatunnel-env中,任务启动后加载到任务配置脚本的env中。
1.1 任务启动时读取seatunnel-env中的配置项。
1.2 将配置集成到任务脚本的env中,确保任务能够正确加载Metalake配置。
完成source和sink的数据源配置信息改造
读取env中是否开启Metalake标识,在source和sink中增加sourceId作为查询Metalake的唯一标识,获取数据 源信息并替换Source/Sink配置项中的占位符。
2.1 在Source和Sink配置中增加sourceId配置项。
2.2 支持Source/Sink配置项中的占位符替换,通过sourceId动态获取数据源信息。
插件方式支持Metalake并集成Apache Gravitino
定义Metalake接口,支持根据唯一ID查询数据源配置信息,并实现Apache Gravitino数据源信息转换为 SeaTunnel配置项占位符的功能。
3.1 定义Metalake实现接口,提供数据源查询功能。
3.2 支持Apache Gravitino集成,参考Gravitino REST API文档。
3.3 支持扩展性,通过实现接口可支持其他数据目录,如UnityCatalog或DataHub。
3.4 确保向后兼容,不影响存量任务的正常运行。
方案描述

完成Metalake配置信息适配
1.1 任务启动时读取seatunnel-env中配置项
seatunnel-env.sh或者任务配置文件中读取Metalake相关的配置。seatunnel-env.sh文件中定义Metalake配置项,例如:METALAKE_ENABLED=trueMETALAKE_TYPE=gravitinoMETALAKE_URL=http://localhost:8090/api/metalakes/metalake_name/catalogs /...
或者在任务配置文件中的env中配置
env{metalake_enabled = truemetalake_type = "gravitino"metalake_url ="http://localhost:8090/api/metalakes/metalake_name/catalogs/" }1.2 将配置集成到env中
完成source和sink的数据源配置信息改造
2.1 Source/Sink增加sourceId配置项
source {
type = "mysql"
sourceId = "mysql_datasource_001"
url = "jdbc:mysql://localhost:3306/db"
...
}
2.2 支持source/sink的配置项占位符替换


插件方式支持Metalake并支持Apache Gravitino集成
3.1 定义Metalake实现接口
MetalakeClient接口,包含查询数据源信息的方法。
3.2 支持Apache Gravitino集成
实现目标:实现与Apache Gravitino的集成,通过REST API获取数据源信息。
实现方法:
GravitinoClient类,实现MetalakeClient接口。
实现目标:通过插件化设计,支持其他Metalake实现。
实现方法:

实现目标:确保新功能不破坏现有任务。
实现方法:

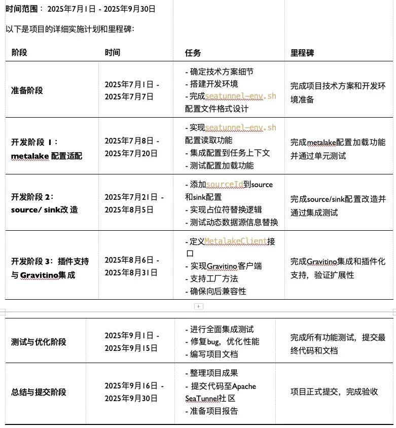
时间规划

项目进度
已完成工作
已完成项目所需功能的开发与测试,并经过修改后,已经合并了PR。
在编写代码时,我遇到的问题不多,并且要感谢liugddx老师的指导,在老师的指导下,我遇到的问题基本迎刃 而解。
还有一个问题就是该项目的test case较多,测试时间较长,并且合并PR前要通过所有的test case。然后由于网 络等原因,这些test case不是很稳定,有时需要多次重试才能通过,这很考验我的耐心。
设计了一个简单的任务配置脚本,并在source中使用了Metalake。

并为此测试用例构建了相应的MySQL数据库和Gravitino。在sink中使用了Assert connector,保证得到正确的结 果。该集成测试的test case代码也已上传github,并且通过了测试。
后续可以考虑集成更多的metalake类型,使得该功能不局限于Gravitino。
Apache SeaTunnel是一个云原生的多模态、高性能海量数据集成工具。北京时间 2023 年 6 月1 日,全球最大的开源软件基金会ApacheSoftware Foundation正式宣布Apache SeaTunnel毕业成为Apache顶级项目。目前,SeaTunnel在GitHub上Star数量已达8k+,社区达到6000+人规模。SeaTunnel支持在云数据库、本地数据源、SaaS、大模型等170多种数据源之间进行数据实时和批量同步,支持CDC、DDL变更、整库同步等功能,更是可以和大模型打通,让大模型链接企业内部的数据。
同步Demo
新手入门

最佳实践

测试报告

源码解析



